Aller au contenu
Background Image
  1. Articles/

Le triangle rhétorique

Auteur
Yann Lebatard
Professeur de philosophie
Sommaire
Rhétorique - Cet article fait partie d'une série.
Partie 1: Cet article

Introduction
#

Aristote n’envisage pas la rhétorique comme son maître Platon. Platon est toujours négatif quand il aborde la rhétorique, tandis qu’Aristote est nuancé. Il a été l’élève de Platon à l’Académie, la tradition nous dit qu’il a même été son meilleur élève. En revanche, il n’a pas pu prendre la suite de Platon à la tête de l’Académie car il n’était pas athénien, il était macédonien. Il va donc créer une autre école : le Lycée.

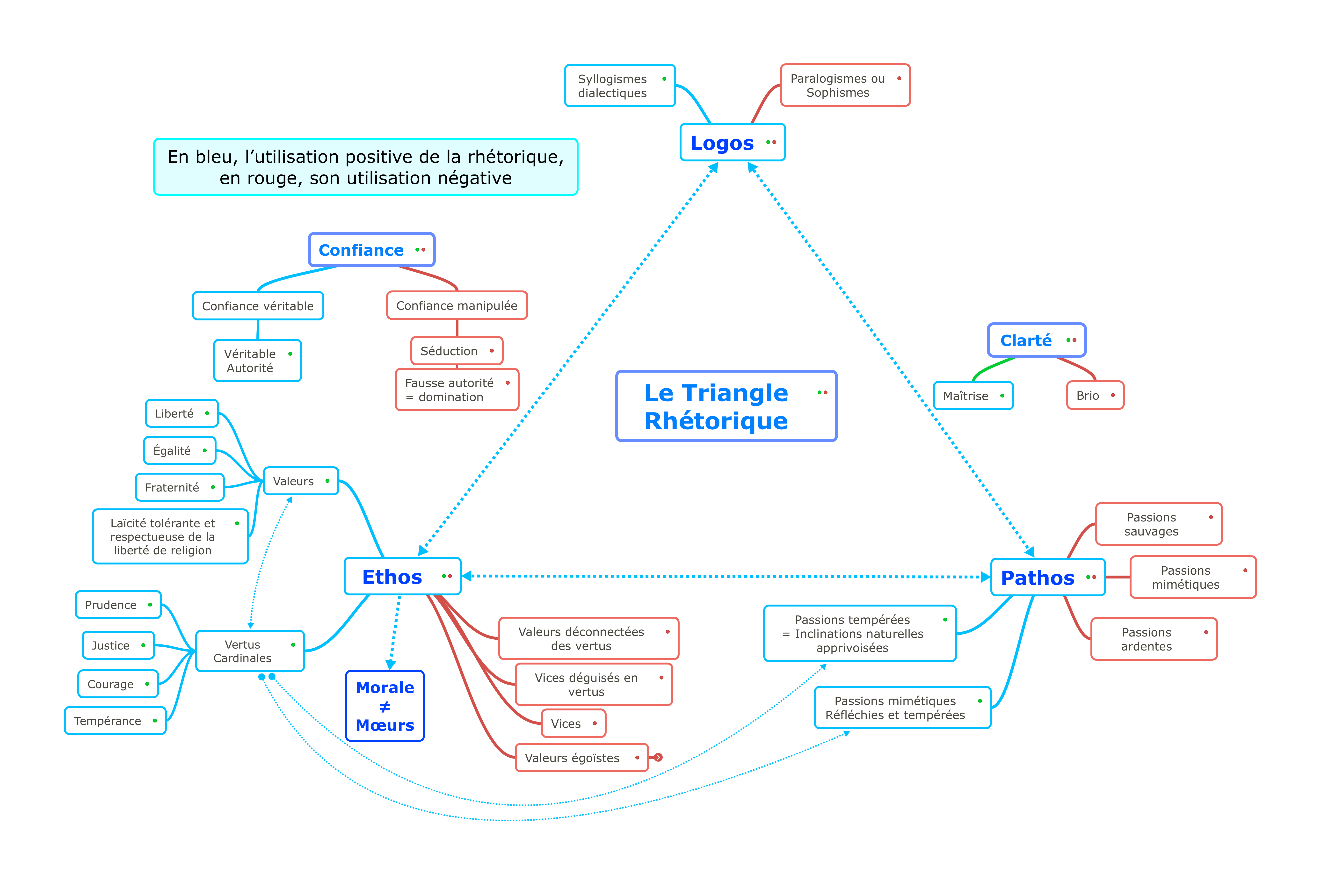
Aristote est l’inventeur de la science qu’on appelle la rhétorique. Il est le premier à en faire la synthèse et à systématiser son étude. La rhétorique est la science qui donne tout son pouvoir au langage. Cette science, comme toute autre science, peut être au service du bien comme au service du mal. Pour synthétiser la pensée d’Aristote à ce sujet, nous montrerons que la rhétorique doit tenir compte de 3 grandes catégories que nous pouvons appeler, en reprenant les expressions grecques :

  1. Le logos, qui désigne l’utilisation de l’intelligence, la raison, la logique, le raisonnement, c’est-à-dire tout ce qui relève de la démonstration ;
  2. Le pathos, qui désigne l’ensemble de notre sensibilité, c’est-à-dire nos passions, nos émotions, nos sentiments ;
  3. L’éthos, qui représente normalement l’ensemble des bonnes actions, c’est-à-dire les valeurs et les vertus.

Avant de présenter ces 3 catégories une à une, il est utile d’avoir une représentation d’ensemble que vous trouverez dans la mindmap suivante.

Mindmap sur le triangle rhétorique
#

Triangle Rhétorique

Le logos
#

Distinction paralogisme et sophisme
#

Le logos désigne tout ce qui relève de l’utilisation de notre faculté que l’on appelle l’intelligence ou la raison. Quand cette utilisation est au service du bien et de la vérité, alors on utilise des syllogismes dialectiques valides et vrais. Quand cette utilisation est soit naïve soit sophistique, on utilise soit des paralogismes, soit sophismes.

On appelle paralogisme, une erreur involontaire de raisonnement. On utilise incorrectement des syllogismes, mais comme on ne connaît de construction des syllogismes, soient nos syllogismes sont invalides, soit ils sont faux. On appelle sophisme, l’erreur volontaire réalisée par le sophiste dans son raisonnement pour manipuler son public.

Le syllogisme
#

Prenons un exemple célèbre de syllogisme :

  • Tous les hommes sont mortels ;
  • Or Socrate est un homme ;
  • Donc Socrate est mortel.

Le syllogisme, c’est la forme de raisonnement la plus simple, la moins complexe. C’est le « lego » de base de nos raisonnements. Il est constitué toujours de 3 propositions. Les deux premières s’appellent des prémisses. La dernière s’appelle la conclusion. Sur toutes ces questions-là le manuel de référence, c’est celui du philosophe américain Peter Kreeft intitulé Socratic Logic.

Pour que le syllogisme soit valide, il faut que sa structure formelle respecte les règles de la logique, c’est-à-dire les règles qui caractérisent les 3 opérations de l’intelligence. Pour que le syllogisme soit vrai, il faut en plus que les deux prémisses soient vraies. Cela demande évidemment de savoir faire la différence entre la vérité et la validité.

La vérité relève de la deuxième opération de l’intelligence, qu’on appelle le jugement. La validité relève de la troisième opération de l’intelligence, qu’on appelle le raisonnement. Évidemment ces 2 opérations supposent d’avoir réussi au préalable la première opération de l’intelligence, qu’on appelle la simple appréhension.

Définition de la vérité
#

La vérité c’est la correspondance de notre pensée avec le réel qu’elle prétend décrire. Par exemple, je peux soutenir que « le crayon que je vous présente est noir ». Cette affirmation n’est vraie que si le crayon que je tiens effectivement dans la main est réellement noir. Ce qu’il faut retenir c’est que la vérité ne caractérise que certains de nos jugements, les jugements vrais, mais pas nos simples appréhensions. En revanche, comme les raisonnements sont composés de jugements, elle peut les caractériser aussi.

Définition de la validité
#

La validité ne caractérise que nos raisonnements, elle ne caractérise pas nos jugements ni nos simples appréhensions. C’est la préservation de la vérité. Ceci veut dire que si les prémisses sont vraies alors la conclusion l’est aussi. Un syllogisme valide c’est un syllogisme qui préserve la vérité. Un syllogisme invalide, c’est un syllogisme qui ne préserve pas la vérité, car sa structure comporte une faiblesse.

Les 3 opérations de l’intelligence
#

Pour comprendre ce qui précède, il faut comprendre que notre intelligence est capable de réaliser 3 grandes catégories d’opérations. Voici ces 3 catégories.

  1. La simple appréhension qui nous donne des concepts et qui est capable de les définir ;
  2. Le jugement qui affirme ou nie une propriété, une caractéristique à propos d’une chose.
  3. Le raisonnement qui déduit à partir de deux prémisses vraies une conclusion vraie.

Cours sur les 3 opérations de l’intelligence
#

Vous trouverez plus de détails sur le fonctionnement de l’intelligence dans ce cours :

Répondre par email
Rhétorique - Cet article fait partie d'une série.
Partie 1: Cet article

Articles connexes